Instance Verification Kit (IVK)
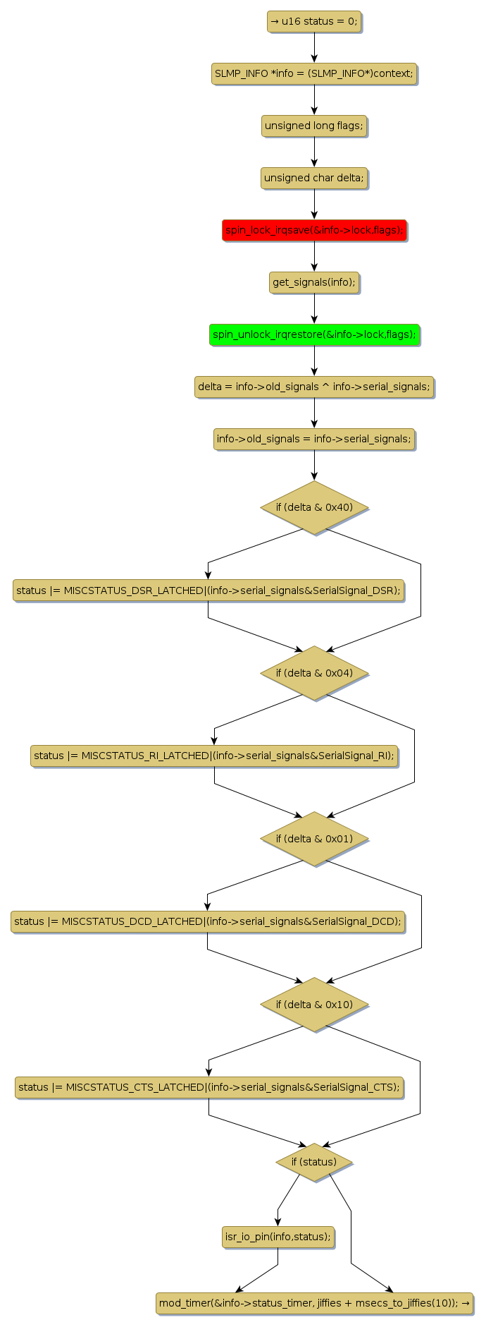
spin lock @ [148215+37+/linux-3.19-rc1/drivers/tty/synclinkmp.c]
Instance Signature: lock
|
The Matching Pair Graph:
|
|
Function Name
|
Control Flow Graph (CFG)
|
Events Flow Graph (EFG)
|
Source Correspondence
|
|
status_timeout
|
|
|
[148071+14+/linux-3.19-rc1/drivers/tty/synclinkmp.c]
|